Dynamics of duplicated gene regulatory networks governing cotton fiber development following polyploidy

From:      author:      Count: 次      Date: 2025/12/363
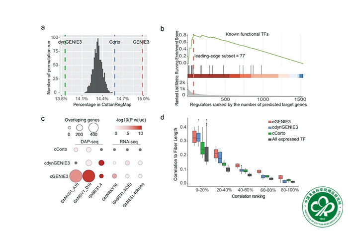
  • Cotton fiber development entails complex genome-wide gene regulatory networks (GRNs) that remain insufficiently resolved.

  • Here, we present integrative analyses of fiber GRNs using public RNA-seq datasets, integrated with genomic, transcriptomic, and cistromic data. We detail the fiber co-expression dynamics and regulatory connections, validating findings with external datasets and transcription factor (TF) binding site data.

  • We elucidate previously uncharacterized TFs that regulate genes involved in fiber-related functions and cellulose synthesis, and identify the regulatory role of two homoeologous G2-like TFs on fiber length. Analysis of duplicated gene expression and network relationships in allopolyploid cotton, which has two co-resident genomes (A, D), revealed novel aspects of asymmetric subgenomic developmental contributions. Whereas D-biased homoeolog pairs drive higher overall gene expression from the D subgenome, TFs from the A subgenome play a preferential regulatory role in the fiber GRN. Following allopolyploid formation, it appears that the trans-regulatory roles of TFs diversified more rapidly between homoeologs than did the cis-regulatory elements of their target genes.

  • Our approach underscores the utility of network analysis for detecting master regulators and provides fresh perspectives on fiber development and polyploid functional genomics through the lens of co-expression and GRN dynamics.

纤维发育基因调控网络评估xiu.jpg